කොරෝනා වසංගතය ආරම්භයේ සිටි මේ දක්වා මිලියන 200ට වැඩි ජනතාවකට එය ආසාදනය වී ඇති අතර අවම වශයෙන් මිලියන 04ක් පමණ මියගොස් තිබේ.
නිල සංඛ්යාලේඛන එසේ වුව ද දැනටමත් මියගිය සංඛ්යාවව මිලියන 07-09ත් අතර වන්නට ඇතැයි සෞඛ්ය විශේෂඥයෝ විශ්වාස කරති.
කොරෝනා මරණ සිදුවන ආකාරය සොයා බැලීම සඳහා ලොව රටවල් 38ක සායනික පර්යෙෂණ ඇතුළත් සොයාබැලීම් රැසක් සිදුකරන ලදී. එම අධ්යයනය ටැලාග්ට් විශ්වවිද්යාලයේ වෛද්ය විද්යාල පර්යේෂකයන් විසින් සිදුකර ඇති අතර ඒ පිළිබඳ ප්රතිඵල විශ්ලේෂණය ජාත්යන්තර ප්රතිශක්ති විද්යා සඟරාවේ ප්රකාශයට පත්කරන ලදී.
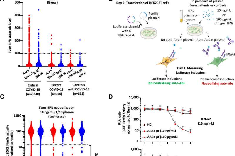
එම සුවිශේෂී අධ්යයනයෙන් කොරෝනා වසංගතයේ ඇතැම් වෙනස්කම් සඳහා හේතුවන යාන්ත්රණය පැහැදිලි කර ඇත. පර්යේෂකයන් සොයාගෙන ඇත්තේ කොරෝනා වයිරසය ශරීගත වූ පසු නිපදවෙන ඇතැම් ප්රතිදේහය ස්වයංක්රීයව සිරුරේ පටක හා අවයව වැරදි ලෙස වටහාගෙන හානිකර ක්රියාදාම ඇතිකළ හැකි බවයි.
එය හඳුන්වන්නේ ඉන්ටර්ෆෙරෝන් ප්රතිචාරය යනුවෙනි.
එය වයිරස් ආසාදනයට එරෙහිව සටන් කිරීමට පුද්ගලයකුගේ සිරුරේ ඇති හැකියාව කෙරෙහි තීරණාත්මකව බලපායි. නව පර්යේෂණයෙන් පෙන්නුම් කරන්නේ ඉන්ටර්ෆෙරෝන් ප්රතිිචාරය උදාසීන කරන ස්වයං ප්රතිදේහජනක වයස අවුරුදු 60ට වැඩි රෝගින්ගේ තියුණු ලෙස ඉහළ යන වයස්ගත රෝගීන්ගේ සමහර වෙනස්කම් මේ අනුව පර්යේෂකයන් විසින් පැහැදිලි කර ඇත.

කොරෝනා ආසාදිත ඇතැම් පුද්ගලයන් තුළ ස්වයං ප්රතිදේහ පවතින බව ප්රංශයේ පැරිස් විශ්වවිද්යාලයේ ආචාර්ය පෝල් බාස්ටර්ඩ් සහ ඇමෙරිකාවේ හෝවර්ඩ් හියුස් වෛද්ය ආයතනයේ ජීන් ලෝරන්ඩ් කැසනෝවා පැහැදිලි කර තිබේ.
මෙම පර්යේෂණයට නායකත්වය දෙන මෙම දෙදෙනා මෙම යාන්ත්රණය ම ඇතැම් පුද්ගලයන් කොරෝනා වලට ගොදුරු වීමේ අවදනාම් සහිත තත්වයට පත්කරන බව පවසයි. මේ ස්වයං ප්රතිදේහ වයස්ගත පුද්ගලයන්ගේ තියුණු ලෙස වැඩිවන අතර වයස අවුරුදු 70ට වැඩි වැඩිහිටියන්ගෙන් 4% සිට කොරෝන ආසාදනයට ගොදුරු වීම දරුණු වීමට හේතුව එම කරුණු බව ද ඔවුන් පැහැදිලි කරයි.
වැඩිහිටි මරණවලින් 20%ක් පමණ මේ හේතුව නිසා සිදුවන බව ද පර්යේෂකයෝ කියති.
වැඩිහිටි වැඩිහිටියන් සහ විශේෂයෙන් සාත්තු නිවාස වල පදිංචි අය වයස හෝ වෛද්යමය රෝගීභාවය මත පදනම් වූ පර්යේෂණ වලින් නිතර බැහැර කරනු ලබන හෙයින් මෙම තොරතුරු විශාල ගෝලීය අධ්යයනයට ඇතුළත් කිරීම අත්යවශ්ය ය.
මෙම අධ්යයනයෙන්, වයස අවුරුදු 70 න් පසු මෙම ස්වයං ප්රතිදේහජනක වර්ග කැපී පෙනෙන ලෙස වැඩිදියුණු කිරීම තුළින් ප්රතිශක්ති විද්යා පර්යේෂණ සඳහා වැඩිහිටි පුද්ගලයින් ඇතුළත් කර ගැනීමේ අවශ්යතාව පමණක් නොව, වැඩිහිටියන් තුළ සහ විශේෂයෙන් ජීවත් වන පුද්ගලයින් තුළ ප්රතිශක්තිකරණ ප්රතිචාර වල විචල්යතාව අධ්යයනය කිරීමේ අවශ්යතාවය අවධාරණය කෙරේ.
COVID-19 රෝගයට සායනික ප්රතිකාර සහ ප්රතිකාර සඳහා අවස්ථා කිහිපයක් මෙම පර්යේෂණය මඟින් ඉදිරිපත් කෙරේ. මෙම ස්වයං ප්රතිදේහ හඳුනා ගැනීමෙන් දැඩි COVID-19 රෝගයට ගොදුරු විය හැක්කේ කාටද, කලින් රෝහල් ගත කිරීමෙන් සහ ඉක්මනින් ප්රතිකාර කිරීමෙන් ප්රයෝජන ලැබිය හැකි සහ ඉන්ටර්ෆෙරෝන්-බීටා වැනි ප්රතිකාර වලින් ප්රයෝජන ගත හැක්කේ කවුරුන්ද යන්න පිළිබඳව වෛද්යවරුන්ට දැනුම් දිය හැකිය.
ආචාර්ය ඇඩම් ඩයර්, මහාචාර්ය සීන් කෙනලි සහ ආචාර්ය නොලෙයිග් බෝර්ක් විසින් මෙහෙයවනු කණ්ඩායමක් මේ සම්බන්ධයෙන් තවදුරටත් පර්යේෂණ සිදුකිරීමට සැළසුම් කර තිබේ.
මූලික විද්යාත්මක පර්යේෂණ සඳහා වැඩිහිටි පුද්ගලයින් සහ දුර්වලතා ඇති අය ඇතුළත් කිරීමේ අවශ්යතාවය මෙම පර්යේෂණය අවධාරණය කරයි.
වැඩිහිටියන් තුළ ප්රතිශක්තිකරණ පද්ධති විචල්යතාවයන් ගවේෂණය කිරීමේ අවශ්යතාවය මේ අධ්යයනයෙන් කරන ලද අනාවරණ තුළින් අවධාරණය කරයි.
https://medicalxpress.com/news/2021-08-variability-responses-covid-illness-older.html


